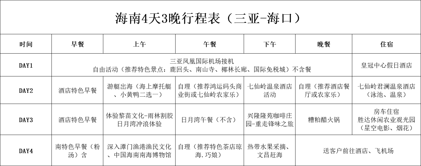
火烈鸟房车旅行,享受房车旅行慢生活!
超多玩法汇聚,尽享一站畅游; 邂逅海南之美,体验海岛风情; 一家一房车行,尊享无忧服务; 多样住宿选择,兼顾舒适与浪漫; 极致自由体验,玩乐美食尽掌握;
0
¥4680优惠价
亲子套餐

【温馨提示】
出行前:因当地路况、景区临时维护、以及房态的临时变化,主办方可能会对行程做出相应的调整,但需征得已报名车友同意,否则全额退款;
出行中:因当地的交通管制、道路塌方、天气、疫情等法定不可抗力因素,造成行程受阻,执行领队在征得队伍内过半车友同意的情况下,有权改变线路,因此造成的成本增减,多退少补;
行程中的“集体用餐”为团队餐,行程中个别点位条件有限,执行领队综合考量性价比和体验感,可临时调整用餐顺序,但用餐总量不变;门票餐饮均需提前预定不用不退,门票类若为打包政策所有证件无法享受优惠。
【关于退改签】
1、因交通延阻、天气、行政指令等不可抗力原因所引致的额外费用,由游客承担。
2、如果因为不可抗力导致活动取消,未产生的活动费用将会在1-15个工作日退还到相应账户;
3、出发前7日(含)以上(以活动集合日日期为准)退团,无损取消;
4、出发前6日至4日,扣除旅游费用总额20%;
5、出发前3日至1日,扣除旅游费用总额40%;
6、出发当日,扣除旅游费用总额60%。
7、旅游者未按约定时间到达约定集合地点,也未能在出发途中加入旅游团队的,视为旅游者在出发当日解除合同,按出发当日退出活动相关约定处理。
8、在行程中解除合同的,必要的费用扣除标准为:
旅游费用*行程开始当日扣除比例+(旅游费用-旅游费用*行程开始当日扣除比例)/旅游天数*已经出游的天数。
满意度100%